像花赶向春天一样
奔向自己的前程
用书打包起大脑的行囊
用决心、意志和汗水化作一路注脚
再微小的努力,
乘以365天也会变得耀眼
在四月的“岸上”
计算机学院B11-513全寝
摘得自己的梦想之果
全员上岸双一流!

(从左至右:邹灿、雷梦超、刘石安、毛展博)
毛展博同济大学346分
邹 灿 西安电子科技大学377分
雷梦超武汉理工大学361分
刘石安中国科学院大学353分
“学习变得轻松起来!”
雷梦超是513宿舍的寝室长,刚上大一的时候,他是个计算机小白,学业上也有比较多的困惑。进入大二以后,课业变难,他反而觉得学习变得轻松起来。因为专业分流后,寝室也重新进行了调整,新宿舍的四个人,在学习上都十分踏实,有问题可以互相探讨。不仅仅雷梦超,宿舍的其他三人也有同样的感受。
“大家其实一般都是晚上才聚在一起,有问题就一起想、一起探究。考研期间,有紧张焦虑的时候,互相讲出来,也很能共情。”
“邹灿数学特别好,印象最深刻的是考研期间他有一天给我们抛了一道函数极限毕业题,我想了两三天,但做出来后这部分的知识就完全掌握了。”
“换了寝室之后,室友成绩都不错,就想要好好学习,让大学有所收获。考研期间,大家也经常分享题目、进度和模拟卷分数,互相有个参照。”
……
没有别的宿舍那种轰轰烈烈的“兄弟情”,亦不是热闹夺目的“校园主角”,他们四个是典型的工科生,几点一线过着自己简单、平淡而又忙碌的学习生活。平常并不会刻意寝室全员出动,更多是晚上齐聚宿舍时,进行交流。夜晚的寝室就像是一个“储思盆”,大家投出问题,探讨问题,丢出想法,这个“盆”里的他们搅和出一股更为紧密的力量,带他们跋涉在各自的考研路上。
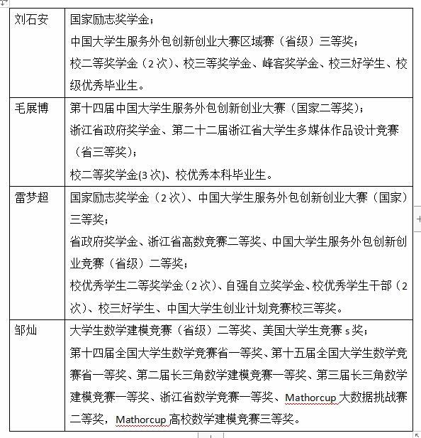
除了认真学好专业知识,四年里,他们也积极投身于学科竞赛,共获37项荣誉,3次国家励志奖学金,2次省政府奖学金。
奖项一览表↓↓↓


“平平淡淡,但是很融洽”
问及他们对彼此的评价,答案几乎一致,“室友都非常好相处!”
“超哥非常温和、中正,很友善。”
“刘八非常乐于助人,真的很热情。”
“博哥很开朗,爱开玩笑。”
“小灿很聪明,也很友好。”
回首共室三年,细节历历。大二的时候,寝室经常一起相约夜跑,120公里一起挥汗;得闲的时候,寝室会出去聚餐;兴致来了,会在睡前拿个新国辩的辩题开展辩论会,常常一辩就是两个多小时;考试结束,也会一起打打游戏放松……或许平平淡淡,但氛围难得。他们融洽、相投,甚至爱好都是运动,无需多言就形成了一致的作息。
浮躁的时代,网络和生活中充满了喧嚣,踏实、认真地好好学习,专注于平平淡淡的大学生活,显得尤为珍贵。生活不会辜负认真的人,如今,B11-513成为了计算机学院2024届唯一全员上岸“双一流”的“学霸宿舍”,或许他们的故事也会成为照亮学弟学妹的光。

“希望我们都前程似锦”
大学四年,漫长且匆匆。时间划向5月,暑热逐渐拉高校园的饱和度,天空更蓝,树荫更绿,已为毕业季布上美丽的背景。
“感谢我们互帮互助,互相鼓励。即使以后我们天南地北,也希望我们都前程似锦。”分别在即,这是邹灿最想对室友们说的话。不同于其他三位同学对他的“聪明、数学好”等高度评价,邹灿对自己的大学生活抱有一丝遗憾:室友都拿奖学金,但他没拿过。青春总是伴随着遗憾,但好在大家都有前程可奔赴!
也祝愿B11—513的四位少年,在新的人生旅程上,乘风破浪,续写辉煌!

彩蛋
对学弟学妹们的寄语:
雷梦超:早点参加比赛,早点做项目。有项目推着你走,学得会更扎实落地一些。
毛展博:只要努力,就会有收获。
刘石安:考研的话,得数学者得天下!要重视数学。
邹灿:考研是一场很残酷的比赛,我们学习的时候不能抱着侥幸心理。刚开始学的时候一定要把基础打扎实,不要去学太多的技巧,基础打扎实了可以适当学技巧,拓展思路方法。学好基础才是最重要的,才能以不变应万变。